您当前位置:首页 经营养成 美女请别影响我学习游戏下载
类型:经营养成 版本:1.16.3.157 最新版
大小:348.9M 时间:2025-11-07






美女请别影响我学习手游最新版以 “真人拍摄沉浸感、多元结局探索、校园青春题材” 为核心优势,适配喜欢恋爱模拟、剧情互动、真人影像题材的玩家(涵盖校园题材爱好者、互动影游玩家、多元结局探索者)。玩家将以 “女子大学唯一男生” 的身份,在 6 位性格迥异的女性角色攻势下,平衡学习与恋爱,书写专属校园故事,打造 “高代入感、强自由度” 的青春恋爱体验。

沉浸感强:
第一视角 + 真人拍摄 + 真实校园场景,代入感远超传统文字恋爱游戏,让玩家直观感受 “被美女包围” 的甜蜜与纠结。
自由度高:
无强制剧情路线,支持专一或多线攻略,多元结局覆盖不同偏好,道具系统为剧情增加隐藏维度,探索空间充足。
体验友好:
剧情回溯功能优化重复体验成本,关键选项清晰,新手玩家可快速上手,同时细节设计(如好感度提示、道具用途说明)提升玩法流畅度。
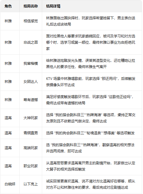
美女,请别影响我学习白晓妍结局攻略大全
一、以下克上结局:
问题1:是不是更喜欢温苒。
答案:诚实回答。
问题2:我那里比她好。
答案:不知道。
问题3:不让你和林雅往来行不行
答案:顺从。
问题4:喜欢白晓妍多一点还是韩梅梅多一点。
答案:白晓妍。
最后一段无法理解的剧情走完,完成【以下克上】结局。
二、量力而为结局
问题1:第一次心动是在什么地方。
答案:第一次见到你的的时候。
问题2:我怎么觉得你更喜欢温苒呢。
答案:说好听的。
问题3:那里比温苒好。
答案:脸。
问题4:如果我让你不要和林雅来往,你会怎么做
答案:顺从。
问题5:分手了而且你还有新女朋友,你还会再接受我吗。
答案:不会。
美女请别影响我学习白晓妍结局有哪些白晓妍全部结局攻略
最后白晓妍会让我们“暂时保持现在这种关系”,并达成【量力而为】结局。
三、调教达人结局
前面的问题按照【以下克上】的结局来,到韩梅梅那里的选择会有所不同。
问题1:选择白晓妍还是韩梅梅。
答案:我带你去看个好东西。
好东西就是烟花,我们的男主还亲切的表示韩梅梅和白晓妍都喜欢;
后面是喜闻乐见了亲摄像头环节,亲完结局就出现了。
多角色攻略体系:
可攻略 6 位性格迥异的女性角色,每位角色对应独立剧情线,需通过关键选项提升好感度
(如温苒线 “组队时选择跟她组队”、林雅线 “送礼物选糖或卫生巾”),不同选择触发专属互动情节,满足个性化恋爱偏好。
分支剧情抉择:
剧情分 5 个基础章节 + 1 个角色独立章节,每章包含多个关键选项(如学习场景选 “坐温苒旁边”、校医室选 “因为你太漂亮了”),
选项直接影响角色好感度与剧情走向,无强制 “雨露均沾” 要求,专一攻略或多线发展均可推进剧情。
多元结局解锁:
打破传统单结局模式,包含单女主结局、双女主结局、多人结局,甚至 “女校孤狼结局”(专注学习不恋爱),
部分结局需满足特定条件(如温苒完美结局需在第四章选 “补救一下”+“这大舅子我认定了”,
欧阳韵高好感结局需特训选 “快速跳”+“憋 1 分钟”),支持结局回溯优化,无需重复完整剧情即可补全条件。
1、兼顾 “恋爱互动” 与 “剧情逻辑”,6 位角色的剧情通过 “女子大学唯一男生” 的设定自然串联(如同班同学、学生会学姐、校医),
2、避免角色互动割裂,同时 “道具玩法” 为剧情增加隐藏彩蛋,满足深度玩家探索需求。
3、操作简单易上手,以 “点击选择”“场景探索” 为主,无需复杂操作,
4、适合碎片化时间体验,既能快速推进剧情,也可细致探索每个选项的影响。
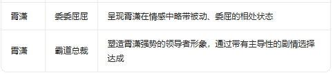
这款游戏共有 19 个结局,涵盖单角色独立结局、角色组合完美结局以及特殊整体结局,不同结局的达成依赖剧情中的对话与选择,具体分类及详情如下:
单角色独立结局



组合及特殊整体结局
三人组完美结局:林雅与温苒、霄潇与欧阳韵、白晓妍与 nico 这三对组合,各自都有对应的完美结局,每对历经剧情挑战后,最终携手收获幸福。
最终幻想:这是七人共同的完美结局。玩家精细把控所有角色的情感路线,在关键场景提议与众人玩多人互动游戏,最后会触发主人公与六位美女共同生活的梦幻场景。
全部缺憾结局:作为整体负面结局,映射爱情中的挫折与失落,玩家在多个角色的关键抉择中频繁出错,导致所有角色的情感线均未能圆满,最终触发该结局。
美女请别影响我学习手游最新版游戏采用全动态真人拍摄,角色形象生动逼真(如元气少女、知性校医、傲娇学姐等),演员表演细腻,搭配真实校园场景(教室、图书馆、操场、宿舍),桌椅摆放、书架排列等细节还原校园氛围,让玩家仿佛置身真实女校环境。