您当前位置:首页 策略游戏 杨家将演义九游版本下载
类型:策略游戏 版本:100.18.0 最新版
大小:323.4M 时间:2025-12-09




杨家将演义战旗新手游,根据真实的历史进行一些改编,这里也是基本根据战旗游戏规则的,同时也是每一个关卡你都是可以直接的在九游里面找到相关的攻略!

杨家将演义是一款考验玩家策略的角色扮演策略战棋游戏,玩家将扮演杨家英雄保家卫国对抗辽军。当时,杨家豪杰令辽兵闻风丧胆,然而奸臣当道,潘仁美欲置杨门豪杰死地而后快,于是凶险非常,一场场血战展开了。
1线第一关 两狼山逃出战
单挑 : ① 杨延昭 - 玉镜(退)
对话 : ① 杨延昭 - 杨延德
奖励 : 【友军杨延德不撤退R剧情获得 - 万里云(突击移动)】
注意 : 本关强制出场 : 杨延昭,王贵,柴敢,周灵四人。
本关开场第一回合就杨延昭一人出场,(去占鹿砦,开霸气)。敌军二将郎千郎万叛变为我方友军。 我军结束行动后这两兄弟会一人向左,一人向右为杨延昭减轻压力
第二回合我方剩余三个弱鸡出现在中下,没培养的管都别去管,周灵还可以给郎家兄弟奶一口。同时玉镜公主出现在左方来找杨延昭要驸马八郎,单挑后撤退。
第四回合友军杨延德出现在右上方。杨延昭占鹿砦120地形适应性,开霸气,大喝一声 : 来战!本关不难,全灭过关。
过关剧情 佘太君(策士),杨春花(弓兵),杨秋菊(弓骑兵),杨排风(女兵)加入
第二关 晋阳守卫战
单挑 : ① 杨秋菊(退) - 韩虎
② 杨排风 - 韩虎(退)
③ 杨春花 - 刘粥(退)
对话 : ① 佘太君 - 韩延寿
奖励 : 【全灭 - 凤凰羽衣】
本关难度一般,我军杨秋菊在左面就可以了,其他人全去上方帮八姐。
注意杨秋菊触发与韩虎的单挑会撤退,尽量最后触发。
过关剧情 柴美容(咒术士)加入
第三关 太原之战
单挑 : ① 杨延昭 - 韩延寿(退)
对话 : 无
奖励 : 【杨延昭单挑韩延寿 - 白银盾牌,我军无人撤退奖励 - 印绶】
本关跟上一关差不多,但由于有杨延昭的加入,所以总体上比上一关简单很多。一样的堵桥打法。敌军被消灭到15人以下时萧家兄弟各带2骑兵1道士出现在上方左右两侧。
剧情开放大功勋商店
第四关 八角寨大战
单挑 : ① 杨延昭 - 焦赞(暂时撤退)
对话 : ① 杨延昭 - 岳胜
奖励 : 【本关呼延赞不撤退 - 千里风(移动力加2)】
本关开场剧情,呼延赞带领3个步兵去攻寨,我军部队去协助。却被敌上、右、下三方部队(各5个贼兵)包围。我军处于劣势地形 - 荒地、山地。
呼延赞会带领两个友军去堵门,想得宝物的注意保护他。
注意 : 杨延昭触发与焦赞的单挑,焦赞撤退后,第8回合会再次出现。
派柴美容去给呼延赞加加血,其他人尽力输出,敌方贼兵无限山岚打人很痛,白银铠本关用处极大。尽早触发杨延昭的单挑,焦赞很猛。我方攻城援军死后敌军会出城,注意牵扯。本关多用SL,避免前期伤亡过大。
本关不追求无人撤退,所以难度低了很多。
剧情开放小功勋商店
一、【剧情模式】出场角色
杨业:属于初期较为强力的角色,但因剧情原因会在较早的时候便离队退场,初期依靠自动增加攻击力BUFF的特技,可以作为一个过渡输出。
杨延嗣(重要):游戏的主角。在一线时退场较早,不过二线是贯穿全局的主要人物。如果想攻略二线可以进行重点培养。属于物理输出的顶点,建议商城购买一件战神戒指,和皮肤武神,这样为性价比最高的选择。
杨延昭:六郎需要吃一定的培养资源,看个人喜好是否重点培养,在剧情里前中期是比较重要的角色,且拥有个人关卡,如果一点都不培养的话会造成卡关的情况。
杨延德:自带致命一击,前期非常好用,可以选择佩戴一些强力装备,不过也是会较早离队,不建议重点培养。
杨延顺(重要):作为队伍里唯一一个奶妈角色,升到三阶拥有输送+回归的神技,属于必不可少的角色之一,可以进行资源培养,提高生存能力与机动力。
柴敢(重要):剧情模式割草角色,购买皮肤【神威之嚎】后输出能力大增,唯一的缺点是移动力不足。
周灵(重要):作为我军唯一的道士,且在一二线同与柴敢一直战斗到最后。是我军必要的控制角色和辅助输出。使用皮肤【乾坤】后,甚至可以变为法师肉坦的存在,对挑战关也有奇效。
王贵:中庸属性角色,步兵坦克。在有皮肤【镇压者】后发生质变,增加了输出和防御。可看资源选择是否培养。
孟良:孟良的定位较为尴尬,与王贵冲突,所有两者选其一进行培养。
焦赞:山贼在游戏中不是特别突出,故焦赞的存在较为尴尬,但是自带降防光环,当个啦啦队还是没有问题的。
岳胜:重骑兵,自带真伤和无反攻击,在剧情模式中稍加培养还是有一定输出的,可略微培养。
杨排风:由于一线有落单剧情,杨排风还是要注意培养的,在使用转职【烧火丫头】后能够增加攻击范围,自身特技也不弱,喜欢的可以进行培养。
杨春花(重要):八妹,步弓的神,抛开防御较差外,是个合格的远程步兵手,可着重培养。
杨秋菊(重要):九妹,yyds。弓骑兵的顶点,在使用转职【炽日游侠】后发生质变,非常强力,大佬平民都喜欢用的角色。
柴美容(重要):咒术师,可习得大量法术,可进行辅助可进行法术输出,是我军比较重要的一个角色。喜欢法系的同学可进行培养。
杜金娥(重要):输出较柴美容略低,但是优在天气限制和移动力上,也可进行培养。
穆桂英:游戏中名气大于实力,由于出场较晚,故很少有人进行培养。但是全屏增益光环也使穆桂英上场的频率不会太低。
二、游戏基础设定
自动升级:《杨家将演义》为装备自动升级模式,装备跟随人物的等级提升而提升,人物提升5级,装备提升1级。目前人物最大等级为61级,装备位13级。
难度说明:
休闲初始难度:敌军属性-10%
玩家初始难度:敌军属性5%
困难初始难度:敌军属性30%
噩梦初始难度:敌军属性30%,且习得额外特技
特殊:
受死难度:敌军属性100%,且习得大量额外特技
天魔模式:敌军所有兵种改变,习得额外法术,且剧情模式中会有天魔精英出现。
周目难度:每通过一个周目,敌军属性增加10%,在达到20%时为可继承的周目。
举例:
休闲三周目时,敌军属性为10%,但当三周目通过便涨到20%,变为可继承,故在休闲三周目时的资源便可已经继承到下一周目。每周目会丢弃一把蟠龙枪与黄金铠。
当敌军属性加成达到60%时,会自动进入噩梦难度。
当敌军属性加成达到100%时,会自动进入地狱难度。
功勋兑换:剧情模式中每通一关会获得对应的功勋值,使用功勋值可在当前存档下进行道具兑换。
功勋值的获得与难度相关,难度越高,每关获得的功勋值越高。
休闲难度:每关获得2000功勋值。
玩家难度:每关获得4000功勋值。
困难难度:每关获得6000功勋值。
噩梦难度:每关获得8000功勋值。
三、基础兵种地形适应力
此处只展示各角色的基础兵种地形适应,一转二转的地形适应力不予展示。
地形适应力为各个兵种在对应地形上能够发挥的属性值。
例如:战神的攻击力为100,在山地下110%的地形适应力会额外加成10%属性,故攻击力变为110。

四、杨家属性提档
基本说明:在培养人物时,根据人物当前五维数值会进行一个评级(档位),根据评级不同,人物每升一级增加的属性值也不同。(成长数值)人物的五维数值越高,档位越高。

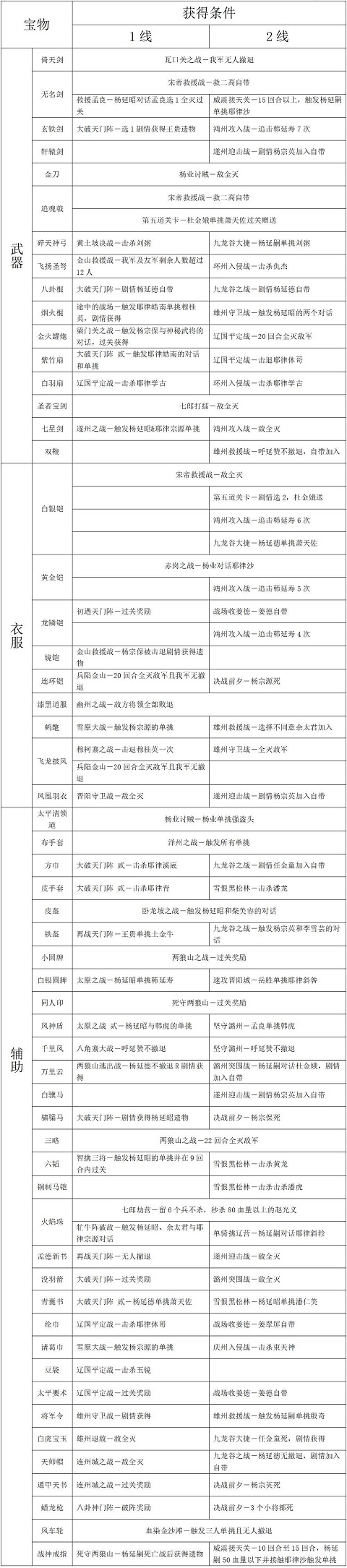
五、杨家一二线宝物获得简要总结
剧情模式中获得宝物的简要条件,对比一线与二线的难度可自行选择攻略路线。

游戏采取的是一种整方阵营的玩法,需要玩家靠杀敌方能够存活。不同的关卡有不同的玩法,在一开始玩家所持定的一切武器、资源丰厚、操作感非常强,一些小伙伴并不会以这个方法轻松通关。那么杨家将演义一线完整攻略,接下来小编为大家带来过关技巧。
单挑:
1、破阵:杨延嗣-韩延寿
2、气绝:杨延嗣-韩延寿
3、群攻:(敌方阵容:杨延昭-韩延寿-千里/斜阳)
对话:
无
奖励:【触发杨延昭的单挑-鹤亮罩】
本关难度还是比较低的,唯一不好过的点就是,敌方援军都是大势,我方提供的牌只有吕布,只有吕布一人单挑不屈。
消灭敌军,我军剧情给的不是很多好方式神,你却是一个白送的冲锋,往往让敌人难以招架。
明灯:4/5
明灯作为配合,大日耀古火可以让敌方真正的消灭我方牌手的存在,使得这张牌的价值犹如洗髓伐脉焚羽以及觉醒·凤凰火。如果用一个式神打掉一个明灯,对于我方牌手后,会造成什么样的效果呢?简单粗暴来说,就是不可能在单纯的伤害身材下触发,让对手的注意力少于明灯,也正是因为这个特点,让它成为了一张不错的buff,使得山童在使用时,在其牌库里不再鸡肋。
觉醒·山童:4/5
这张牌的价值可谓是十分不错的,其出色的地方就在于它可以让茨木拥有源源不断的战斗牌,打出高节奏,但并没有那么容易停滞不前。在公测中,这张牌被削弱了一点,但是在新版本中,依然可以发挥出强大的效用,尤其是在与你配合起来之前,这张牌还是一张十分不错的牌。
佛心:3/5
相比于佛印而言,这张牌的价值有所下降了。但是在三勾玉期牌的获取上,你可以通过观看手牌的价值,以及对这张牌的使用方法进行预测。但是这张牌作为一个终结技,其强度其实并不只是一味的高价追求,也许在许多游戏中还是要用两张一样的套牌的机制来获取,在高价的游戏中,这张牌的价值通常是很高的。
桃之夭夭夭夭:4/5
与其它不消耗鬼火的牌类似,桃之夭夭夭夭也属于达摩祖师爷游戏中的牌之一。这张牌的价值可以说是相当不错,也是作为一张牌的终结技。
觉醒·青行灯:3/5
这张牌主要的应用是在OTK卡组中了,4点鬼火可以打出4点伤害,尤其是在以津真天4点鬼火时,这张牌简直是巨大的噩梦,其源源不断的鬼火可以在增加对方鬼火数量的同时积攒鬼火,然而这张牌目前看来没有什么一定的作用。
1.优化游戏更新机制。
2.合成功能优化。
3.功勋兑换系统优化。
4.排行榜UI优化。
5.修复部分异常特技。
支持( 0 ) 盖楼(回复)
支持( 0 ) 盖楼(回复)
支持( 0 ) 盖楼(回复)